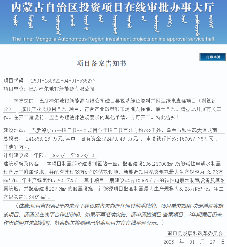
氢能汇获悉,1月27日,巴彦淖尔驰裕新能源有限公司磴口县氢基绿色燃料并网型绿电直连项目(制氢部分)获备案。
该项目位于巴彦淖尔市--磴口县--本项目位于磴口县西北方约7公里处,乌兰布和生态大道以南。项目单位为巴彦淖尔驰裕新能源有限公司,总投资241568.26万元。
本项目制氢部分建设制氢站一座,配套建设106台1000Nm³/h的碱性电解水制氢设备及其附属设施,并配套建设52万Nm³的储氢设施,新能源项目配套制氢最大生产规模为12.72万Nm³/h,年生产绿氢约5.62亿Nm³。
其中项目一期建设44台1000Nm³/h的碱性电解水制氢设备及其附属设施,并配套建设22万Nm³的储氢设施,新能源项目配套制氢最大生产规模为5.28万Nm³/h,年生产绿氢约2.24亿Nm³。
计划建设起止年限:2026/11至2028/12。

据悉,巴彦淖尔驰裕新能源有限公司为阿特斯子公司,阿特斯(NASDAQ: CSIQ)成立于2001年,2006年在美国纳斯达克上市。在过去的二十多年里,阿特斯已经成为太阳能和储能解决方案的全球领导者。同时还在全球范围内开发大型太阳能光伏电站和储能电站项目。
来源:内蒙古自治区投资项目在线审批办事大厅
切换行业






正在加载...



