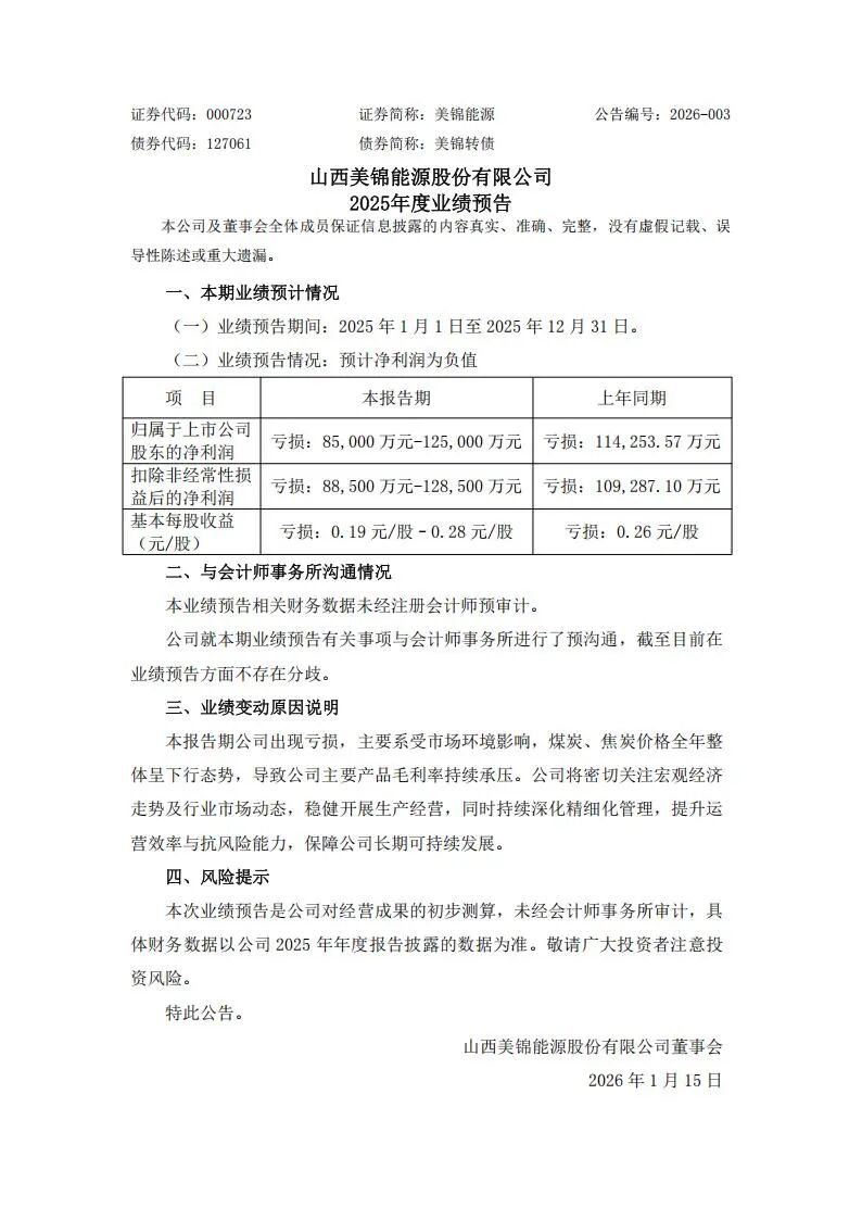
氢能汇获悉,1月16日,山西美锦能源股份有限公司(简称:美锦能源)发布2025年度业绩预告。
报告显示,预计2025年归母净利润亏损8.5亿元至12.5亿元,上年同期亏损11.43亿元;扣非净利润亏损8.85亿元至12.85亿元,上年同期亏损10.93亿元;基本每股收益亏损0.19元/股至-0.28元/股。
美锦能源表示,业绩变动原因是,本报告期公司出现亏损,主要系受市场环境影响,煤炭、焦炭价格全年整体呈下行态势,导致公司主要产品毛利率持续承压。公司将密切关注宏观经济走势及行业市场动态,稳健开展生产经营,同时持续深化精细化管理,提升运营效率与抗风险能力,保障公司长期可持续发展。
据了解,山西美锦能源股份有限公司是全国最大的独立商品焦和炼焦煤生产商之一,是氢能全产业链布局的头部企业,是能源行业率先转型升级的革新者。
多年来,母公司美锦集团是山西省循环经济试点企业、山西省安排就业和纳税第一大户、中国民企500强。美锦能源于2007年借壳上市,2015年完成重大资产重组,目前拥有焦化产能715万吨/年,煤炭产能630万吨/年,已形成“煤-焦-气-化”完整产业链,被评为A股百强上市公司。

来源:美锦能源
切换行业






正在加载...



