1月14日,长春致远新能源装备股份有限公司(简称:致远新能)发布关于终止部分募投项目并将剩余募集资金永久补充流动资金的公告。
公告称,致远新能召开会议同意终止募集资金投资项目“氢能装备智能制造项目”,并将剩余募集资金7,336.83万元(占公司首次公开发行股票的募集资金净额的9.44%,实际金额以资金转出当日募集资金专户余额为准)永久补充流动资金。同时,拟注销相关募集资金专户。专户注销后,公司与保荐人、开户银行签署的募集资金监管协议随之终止。
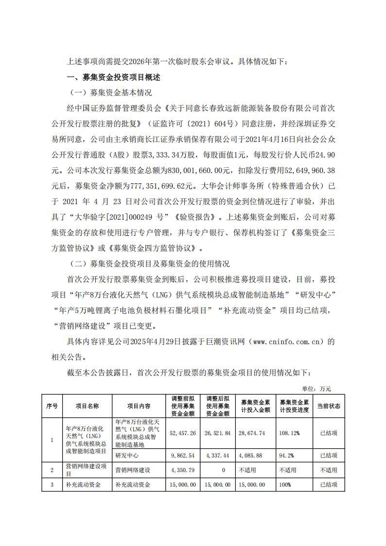
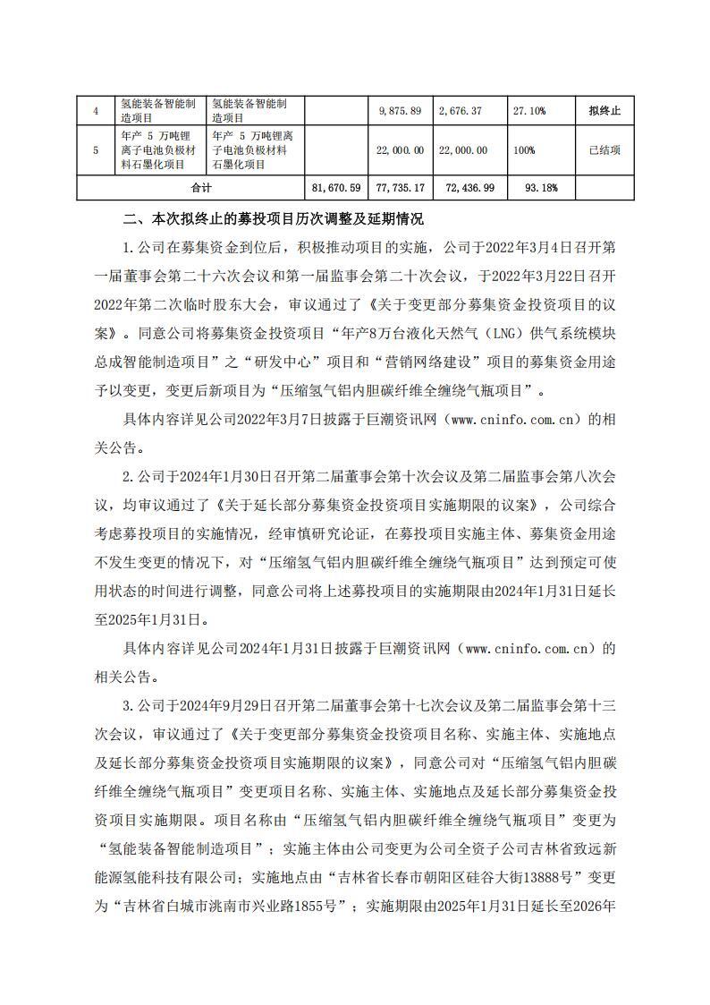
本次拟终止的募投项目“氢能装备智能制造项目”计划投资募集资金9,875.89万元,截至本公告日,累计已投入2,676.37万元,累计投资进度为27.10%。该项目已投入的募集资金为按原投资计划购置了各类生产线设备,该生产线具备年产1万只储氢气瓶的生产能力。
目前,该生产线已通过国家市场监督管理总局生产线现场鉴定评审,已取得国家质量监督总局颁发制造许可证,并已取得210/385/410/450型式试验证书,已向一汽解放公司提交了样件,等待样件终端验证结果。产品经客户验证试验通过后,即可按客户需求批量生产。
本次拟终止的募投项目主要原因是,“氢能装备智能制造项目”是基于国家产业政策大力支持氢能源燃料电池汽车发展的政策背景下,对重卡行业氢能源装备应用前端技术的研究。项目建设有利于进一步发挥公司技术、产品、客户、品牌和管理资源优势,增强公司抗风险能力,增强产品市场竞争能力和可持续发展能力。
2022年3月募集资金到位以来,致远新能董事会和管理层积极推进“氢项目”建设工作,并结合公司业务需要、下游行业变动情况审慎合理规划并使用募集资金,目前,“氢项目”已按原投资计划购置了各类生产线设备,该生产线具备年产1万只储氢气瓶的生产能力。现有已建的氢能源装备生产线产能已基本满足客户需求。
受近年国内外政治、经济等宏观因素的不确定性影响,氢能源重卡行业因受市场需求不足、车辆购置成本和使用成本高、基础设施薄弱和产业链协调不足等因素影响,车用氢能源装备产业化应用推进放缓。
综上,结合市场环境、现有已建生产线产能已基本满足现有市场需求,氢能源产业推进放缓、市场需求不足等多方面因素影响,以及公司财务状况、发展规划和经营资金需要等诸多因素,剩余募投项目暂不适宜继续实施。
经公司审慎研判,为确保募集资金使用的有效性和必要性,科学审慎使用募集资金,致远新能拟终止“氢项目”,一方面,继续推进“氢项目”建设将不利于募集资金使用效率,避免相关投资无法产生经济效益的风险;另一方面,终止“氢项目”有利于公司聚焦核心主业,提升营运能力及盈利能力,缓解公司资金压力,降低财务费用,避免不必要的资源占用。经公司审慎决策,决定终止“氢能装备智能制造项目”并将剩余的募集资金永久补充流动资金。
公告如下:







切换行业




正在加载...



