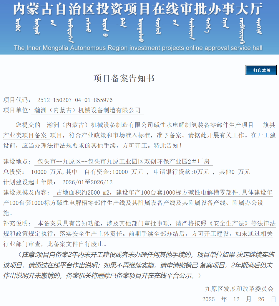
氢能汇获悉,12月26日,瀚洲(内蒙古)机械设备制造有限公司碱性水电解制氢装备零部件生产项目获备案。
该项目位于包头市九原工业园区双创环保产业园2#厂房,项目单位为瀚洲(内蒙古)机械设备制造有限公司,总投资10000万元。
建设规模及内容:占地面积约2500m²,建设年产100台套1000标方碱性电解槽零部件,具体建设年产100台套1000标方碱性电解槽零部件生产线及其附属设备产线及其附属设备产线、附属办公设施。
项目计划2026年1月开工,2026年12月竣工。

来源:内蒙古自治区投资项目在线审批办事大厅
切换行业






正在加载...



