氢能汇获悉,近日,内蒙古氢电科技有限公司达拉特旗电网侧(增量配网)独立储能示范项目变更获批。
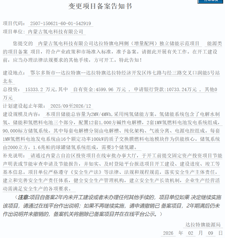
变更后,内蒙古氢电科技有限公司达拉特旗电网侧(增量配网)独立储能示范项目位于鄂尔多斯市--达拉特旗--达拉特旗达拉特经济开发区纬七路与经三路交叉口润能5号站北东。
项目单位为内蒙古氢电科技有限公司,总投资15333.2万元。
本项目储能总容量为2MW/4MWh,采用纯氢储能方案。氢储能系统包含了电解水制氢、储能和氢燃料电池三个部分,配置12套1,000方碱性电解槽,2套1MW氢燃料电池发电系统组成,90,000标方储氢系统。其中每套电解槽分别由电解槽、纯化架构、气液分离、电源电控组成。每套1MW氢燃料电池发电系统由16个额定功率100kW的质子交换膜燃料电池模块作为供能核心。储氢系统由2000立方,1.6兆帕的球罐储氢系统组成,需要3个储氢罐。
这里插播一条会议通知:
会议名称:2026沙戈荒清洁能源大基地(内蒙古)高质量发展大会
时间地点:4月8日·呼和浩特
解析国家沙戈荒大基地政策与趋势,展示"光伏治沙+绿色氢氨醇+构网型储能+绿电外送"融合发展技术成果,把握行业发展的精准方向,助力行业高质量发展!

立即扫码咨询
变更前,内蒙古氢电科技有限公司达拉特旗电网侧(增量配网)独立储能示范项目,项目单位为内蒙古氢电科技有限公司,总投资19480.91万元。
本项目储能总容量为8MW/72MWh,采用纯氢储能方案。氢储能系统包含了电解水制氢、储能和氢燃料电池三个部分,配置12套1,000方碱性电解槽,8套1MW氢燃料电池发电系统组成,108,000标方储氢系统。其中每套电解槽分别由电解槽、纯化架构、气液分离、电源电控组成。每套1MW氢燃料电池发电系统由16个额定功率100kW的质子交换膜燃料电池模块作为供能核心。储氢系统由820立方,3.2兆帕的球罐储氢系统组成,需要4个储氢罐。
计划建设起止年限:2025/09至2026/12。
项目如下:



来源:内蒙古自治区投资项目在线审批办事大厅
【2026沙戈荒清洁能源大基地(内蒙古)高质量发展大会】
2026年4月8日 内蒙古
抢占沙戈荒新赛道 共拓绿电万亿市场
会议亮点:
政策解读:深度解析国家沙戈荒大基地政策与趋势
规划目标:2030年,全国455GW、内蒙古89GW
资源整合:链接政府+投资业主+规划设计+电站开发+EPC建设等产业链核心资源
成果经验:展示"光伏治沙+绿色氢氨醇+构网型储能+绿电外送"融合发展技术成果
识别海报二维码,或点击链接(https://f.in-en.com/121),即可预约报名

切换行业






正在加载...



