氢能汇获悉,12月22日,乌海市海南区发展和改革委员会发布关于申请撤销《内蒙古乌海西来峰风光制氢一体化示范项目制氢场站》的请示。
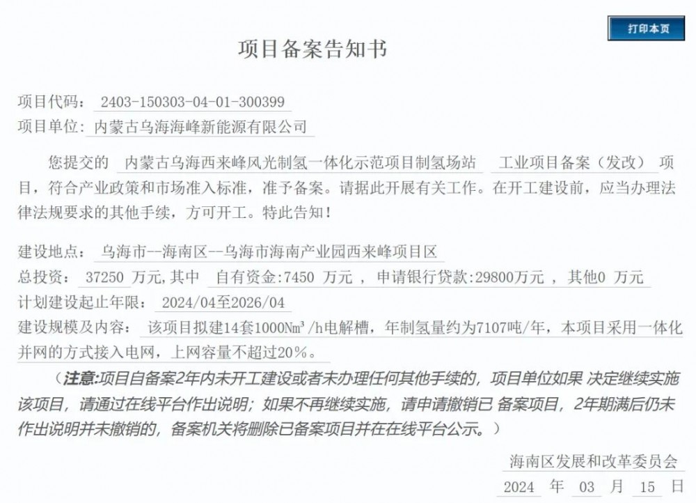
文件称,内蒙古乌海西来峰风光制氢一体化示范项目制氢场站,项目代码:2403-150303-04-01-300399,项目总投资37250万元(2024年3月15日备案)。因项目不再实施,现申请撤销。

据了解,该项目位于乌海市--海南区--乌海市海南产业园西来峰项目区,项目单位为内蒙古乌海海峰新能源有限公司,总投资37250万元。
建设规模及内容:该项目拟建14套1000Nm?/h电解槽,年制氢量约为7107吨/年,本项目采用一体化并网的方式接入电网,上网容量不超过20%。
计划建设起止年限:2024/04至2026/04

来源:内蒙古自治区投资项目在线审批办事大厅
切换行业






正在加载...



