在当前脱碳成为全球目标的背景下,氢能作为公认最清洁的能源之一,被多个国家列为实现脱碳的重要解决方案。根据国际氢能委员会预计,到2050年,氢能将承担全球18%的能源终端需求,创造超过2.5万亿美元的市场价值,燃料电池汽车将占据全球车辆的20%-25%,届时将成为与汽油、柴油并列的终端能源体系消费主体。
目前中国已成为世界第一制氢大国,2020年氢能产量和消费量均已突破2,500万吨。国家“十三五”科技创新规划就指出,氢能是新一代引领产业变革的颠覆性能源技术;在“十四五”规划纲要中,将氢能与类脑智能、量子信息、基因技术、未来网络、深海空天开发等前沿科技,共同列为六大未来产业,氢能成为国家能源转型的重大战略方向之一。
当前世界各国氢能发展规划
国际能源署(IEA)研究报告显示,超过70%的能源转型投资或者直接来源于政府,或者由政府政策驱动。因此,各国政府在能源转型和氢能发展中发挥了至关重要的作用。
各国制定国家氢能的目标和措施虽然各不相同,但宣布氢能源战略的驱动因素有相似性:重点是减少本国温室气体排放、加强可再生能源应用,促进能源来源多样化以实现能源转型。另外各国重视氢能发展带来的增长机会,例如创造新产业收入和新就业机会。通过发展国内氢经济,大型工业化国家希望通过技术领先在全球竞争中保持战略优势。
一、中国
氢能产业已成为我国能源战略布局的重要部分。2020年,氢能被纳入《能源法》(征求意见稿)。2021年,氢能列入《国民经济和社会发展第十四个五年规划和2035年远景目标纲要》未来产业布局。2022年 3月 23日发布了《氢能产业发展中长期规划(2021-2035年)》,但没有达到行业预期。到2022年,中国国内电解槽的产能有望增至8000GW。根据中国氢能联盟预计,2050年氢能在中国终端能源体系中占比至少达到1 0%,氢气需求量接近6000万吨,其中交通运输领域用氢2458万吨,约占该领域用能比例19%,燃料电池车产量达到520万辆/年。
在氢应用端,2020年9月财政部、工信部等五部门专门发布《关于开展燃料电池汽车示范应用的通知》,提出要建立燃料电池汽车示范应用的城市群,强调要为燃料电池汽车示范应用提供经济安全的氢源保障,探索发展绿氢,有效降低车用氢成本。2020年11月,国务院办公厅也发布了《新能源汽车产业发展规划(2021—2035年)》,明确提出要提高氢燃料制储运的经济性,因地制宜开展工业副产氢及可再生能源制氢技术应用。
我国与其他国家最大的不同是,除中央政府以外,地方政府对氢能源产业参与度较高。目前中国已经有超过60个城市发布了氢燃料产业发展规划。例如,中国内蒙古自治区鄂尔多斯市发布氢能产业发展规划, 2030年底前绿氢制造规模达到100万吨/年。这一目标与欧盟2030年绿氢目标的5%相当。上海也形成了上下一体的氢能产业链,而且传统车企和高等院校、新兴企业共同参与,从制氢、核心零部件到下游运营几乎是全产业链覆盖;佛山氢能产业以燃料电池企业为主导,在政府支持下构建了燃料电池发动机、整车及加氢站等氢燃料汽车产业链;北京是以燃料电池企业为核心、城市公交和特殊活动(冬奥会)为契机构建氢能产业链;而山东则凭借当地商用汽车上下游资源构建氢燃料产业生态链。
超过1 /3的央企已经在进行包括制氢、储氢、加氢、用氢等环节的全产业链布局,取得了一批技术研发和示范应用成果。在布局氢能的央企名单中有中国石化、中国石油、华电集团、国家电力投资集团等央企巨头。
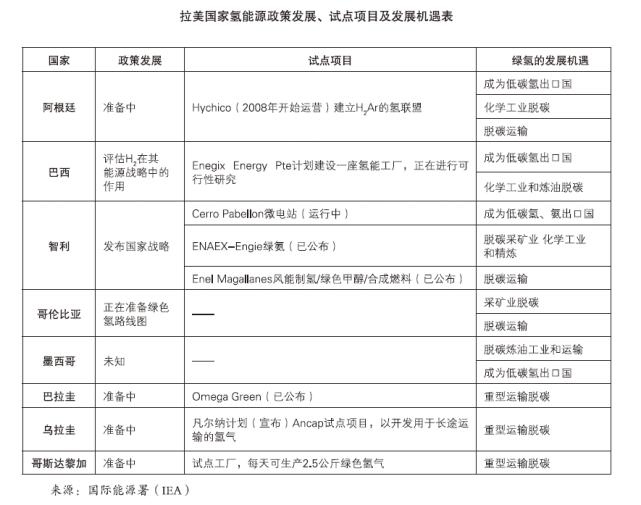
二、拉美
根据国际能源署(IEA)最近的一项研究,拉丁美洲可能成为“全球推动低碳氢发展的关键贡献者”。目前拉丁美洲的氢气生产范围有限,其氢气生产和使用仅限于少数几个国家,主要应用于矿业、炼油和其他化学工业。然而,拉丁美洲拥有丰富的低成本太阳能和风能资源,可再生能源占拉美发电量的55%,远高于全球35%的平均水平。光伏及风能发电成本的下降使得该地区有潜力成为绿氢制造大国,为地区的氢气出口创造了一个潜在市场,创造了能源转型的新发展机遇。

在氢能领域,拉美各国的发展情况和未来规划处于不同阶段。阿根廷、巴西、智利和哥伦比亚均发布了氢工业战略,希望在未来几年成为低碳氢出口国。墨西哥、巴拉圭和乌拉圭寻求使用氢能来使工业和交通脱碳,但尚未制定发展该行业的政治战略。除了公共部门以外,私营部门也参与其中,例如阿根廷的H2Ar财团和智利的H2Chile。
1.智利
该国在拉美地区是发展氢能源的领军国家,也是全球前十几位在2020年制定国家氢能战略的国家之一。智利将发展氢能源作为本国能源转型的重点,目标包括到2025年通过建造5GW的电解槽来提高电解能力,到2030年产能达到25GW。该战略估计,期间可再生氢出口和衍生品每年可能达到25亿美元。根据Investchile数据,智利预测在 2030年将绿氢成本降到每公斤1.5美元,或可成为世界上生产绿氢成本最低的国家之一。目前的主要几个试点项目如下。
(1)Enel Magallanes项目:智利国家石油公司联合Enel绿色能源公司、西门子和保时捷公司共同申请办理环境许可,以建设综合试点项目,用风能制氢并生产甲醇和合成燃料。该项目获得德国政府通过西门子提供的近1000万美元投资,于2021年底投产,2022年开始规模生产。
(2)法国能源公司ENGIE和智利炸药制造商ENAEX计划到2024年在智利北部运营一座试点工厂,利用太阳能为炸药工艺生产绿色氢和氨。项目规划在初期测试阶段,建设一个36MW的太阳能试点电厂;在正式运营阶段,建设一座2000MW的太阳能发电厂和一座1600MW的电解厂。该项目旨在替代 ENAEX每年进口的约35万吨灰氨,用于生产炸药,并将剩余部分绿氢出口。
(3)智利还计划用清洁能源生产绿氢来替代本国工业消费中用灰氢制造氨,以及在天然气网络中注入高于20%的氢。与此同时,该计划将支持在货物运输部门和采矿部门将重型车辆从柴油电池转换为氢电池。
2.巴西
由于其风能、太阳能和水力发电资源的竞争力及其庞大的装机容量,在生产绿色氢方面具有较大潜力。此外,国内工业领域也有广阔潜在市场:首先计划将氢气用于氮肥制造替代进口(巴西2019年进口了29亿美元的氮肥);其次是将氢气燃料电池用于目前庞大的柴油卡车车队;此外,作为世界上最大的铁矿石生产商和水泥生产国之一,还计划在本国矿业和建筑业使用氢能替代。总体来说,巴西绿色氢产业发展仍处于早期阶段,未来发展计划主要集中在生产低碳氢气用于出口和供应部分国内需求。
三、日本
2020东京奥运会点火仪式中,日本用氢点燃了奥运圣火;同时也使用了 6.8万块太阳能电池板发电制氢,为其奥运村供能。
日本掌握了全球85%的氢燃料技术专利,排名世界第一,同时拥有全球最大的制氢工厂;在 2020东京奥运会上,奥运村的供能也采取了光伏制氢。日本此前已在燃料电池汽车、家庭热电联供等领域取得了相应成果,也在绿氢生产、氢能发电、氢能社区等领域进行试验,并首次推出了“氢能社会”概念。日本氢能的快速发展得益于完善的法律法规、政府的资金扶持,但也存在成本过高、依赖政府补贴、产业链未能协同发展等问题。
日本此前40年大力发展氢燃料电池汽车,但由于氢燃料电池及配套设施特点,决定了其只有在固定路线、长距离、载重高的商用车(如卡车、公交车等)应用,才有较高的经济可行性;在乘用车的应用场景,对比纯电动车,技术和成本竞争劣势明显。本田汽车此前宣布自2021年8月开始,暂停了氢燃料电池汽车的生产。
四、欧洲
俄乌战争推动欧洲天然气价格上涨到高水平,以至英国和多个欧洲国家的绿氢价格目前与天然气相比具有竞争力。欧洲天然气价格已突破30美元/MMBtu,而2021年约为6美元/MMBtu。彭博预计到2024年底,欧洲天然气价格将回落至2022年之前的水平。然而,在可再生能源价格较低且天然气价格相对较高的地区,绿氢和天然气竞争更加激烈。到2050年,天然气和绿氢成本将不相上下。彭博新能源财经预计,在25个模拟国家中,有14个国家的绿氢将击败天然气。
欧洲燃料电池和氢能事业联合组织(FCHJU)发布了“欧洲氢能路线图”。该路线图提出了欧洲氢能未来30年的发展规划,并得到欧洲17家氢能公司和组织的支持。“欧洲氢能路线图”中对氢能价值的描述如下:首先,氢是当前交通、工业和建筑等碳排放大户实现大规模脱碳的最现实选择;其次,氢在可再生能源生产、运输、消费过程中发挥着重要的系统性调节作用,可提供一种能灵活地跨领域、跨时间和跨地点的能源流通体系;最后,氢的利用方式更符合当前使用者的偏好和习惯。在未来能源系统中,氢具有替代煤炭、石油、天然气等传统化石能源的潜力。
氢是欧洲能源转型的重要元素,到2050年可占最终能源需求的24%并提供540万个工作岗位,对于诸如天然气网、运输(特别是重型车辆)关键部分的规模脱碳、高级燃料和化学原料大量使用氢气。报告预测,到2050年,欧洲10%—18%建筑的供暖和供电可以由氢能提供;工业中23%的高级热能可由氢能提供,带来巨大的社会、经济和环境效益。到2030年,氢能的预计部署将为欧盟公司的燃料和相关设备创造约1300亿欧元的产业;到2050年达到8200亿欧元。氢能将为欧盟工业创造一个本地市场,作为在全球氢能经济中竞争的跳板。2030年的出口潜力估计将达到700亿欧元,净出口额将达到500亿欧元。
德国是欧洲区域内发展氢能源的领军者。德国国家氢委员会发布了《德国氢行动计划2021-2025》,分析了到2030年氢经济增长预期,提出了包括低碳制氢在内的80项措施。2021年以来,德国围绕氢的研发和应用推出了一系列举措,政府资助总额超过87亿欧元,涵盖了氢的生产、运输和工业应用的整个氢价值链,有力支持了德国在整个价值链上实现氢市场的增长。同时在《国家氢战略》推出的措施中,大力支持相关科研是其中非常重要的一个方面,旨在解决氢经济的技术障碍,特别是降低大量生产和运输氢的成本;在氢的应用领域,德国将着力推动氢的国际合作网络,提出了欧洲联合氢项目倡议,计划与22个欧洲伙伴国家共同推动欧洲氢经济发展。
切换行业






正在加载...


