氢能汇获悉,11月11日,广州巴士集团有限公司氢燃料电池城市客车采购项目中标公告。
根据公示:
第1中标人为广州开沃新能源汽车有限公司,整车中标单价111万元(含税);
第2中标人为厦门金龙联合汽车工业有限公司,整车中标单价113万元(含税);
第3中标人为广州市企赢汽车销售有限公司,整车中标单价119.97万元(含税)。

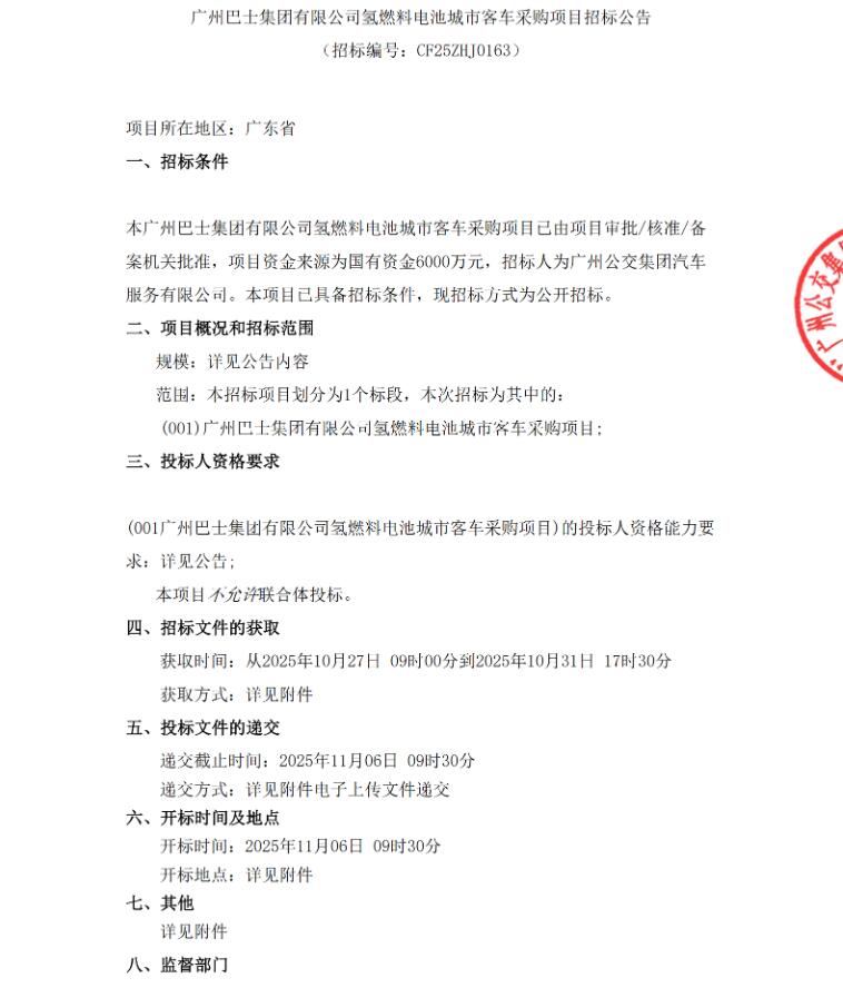
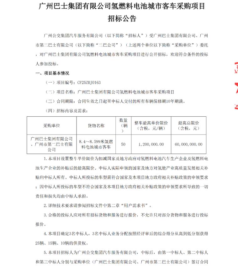
根据招标公告,采购单位为广州巴士集团有限公司、广州市第二巴士有限公司。计划采购50辆8.4~8.599米氢燃料电池城市客车。整车最高单价限价为120万元/辆(含税),最高总限价6000万元(含税)。
公告如下:










来源:中国招标投标公共服务平台
切换行业






正在加载...



