据国际能源网/氢能汇不完全统计,2022年前八个月中,共发生了35起投融资事件,其中投资15起,投资金额超过16亿元,融资20起,融资金额超47亿元。
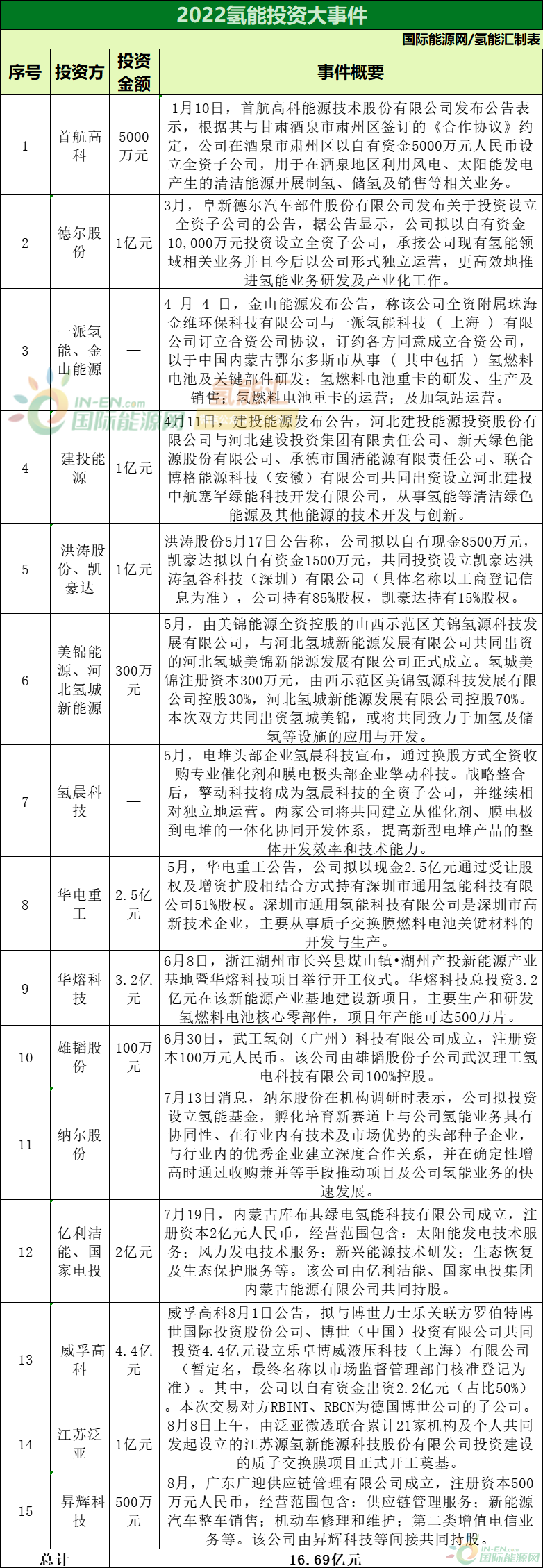
投资:5000万元以内为主
2022年上半年氢能产业股权融资事件主要集中于燃料电池等核心设备、材料、零件领域。产业资本股权投资对制氢、储运氢、加氢等基础设施,以及与应用场景相关的燃料电池领域均有涉及。
投资领域在燃料电池材料方面,包括江苏泛亚投资质子膜材料,东岳硅材增资东岳氢能,华电重工收购并增资通用氢能等。制氢主要以传统能源企业投资制氢为主,包括美锦能源、亿利能源等投资。
氢能投资也包括数家区域公司成立,也包括新进入氢能行业的投资,其中有力源科技投资进军燃料电池系统。
从披露投资金额的项目来看,产业资本股权投资类项目规模以5000万以内项目为主。

融资:行业整合趋势明显
融资事件主要集中于燃料电池领域,以A轮小规模为主,但也涌现超大规模融资项目。从2022年上半年融资事件来看,除去捷氢科技、国富氢能、上海治臻这3家披露IPO招股的公司之外,披露金额的15个事件中,1亿元以内的融资事件8个,1亿元到5亿元的融资事件5个,融资超过5亿元的时间2个。
另据,毕马威近日在服贸会发布的《绿色氢能产业研究及未来发展趋势》研究成果,氢能产业投资呈现出投资轮次较早、投资区域较集中和热门赛道全产业链分布等特点。今年上半年,氢能行业股权融资延续了去年以来的火热,共发生融资事件 21 笔,融资金额 15.9 亿元,融资数量和金额分别比去年同期增加 50% 和 137%。
据华宝证券统计显示,2022年上半年氢能产业基金募集11.37亿元,小幅减少16.6%。截至2022年6月,国内现存56支氢能产业基金,募集资金规模达127.9亿元。2022年上半年成立7 支氢能产业基金,其中6支完成募集,募集资金规模I1.37亿元,同比减少16.6%。
整体来看,近三年国内氢能产业基金规模呈现大幅增长态势,2022年上半年受疫情等因素影响,新设基金规模和支数同比均有一定下降。其中2022年上半年“电投绿色氢能一期(海南)私募基金”规模达5亿元。

从投融资趋势看,氢能产业已经开始着重于产业链上下游整合。从产业发展规律来看,行业内竞争的加剧会推动部分企业进行上下游产业链整合,虽然氢能仍然处于培育早期的产业,但部分优势企业开始进行产业链整合,加快提升产业链整合能力。
切换行业




正在加载...



