氢能汇获悉,12月15日,嘉泽新能源股份有限公司(简称:嘉泽新能)发布《嘉泽新能源股份有限公司关于下属公司投资建设黑龙江省鸡西市鸡东县30万吨绿氢醇航油化工联产项目的公告》。
公告称,为满足公司生产经营和发展战略的需要,根据公司控股子公司上海嘉益荣源能源化工有限公司(以下简称“上海嘉益荣源”)与鸡西市人民政府签订的《鸡西市绿氢醇航油化工联产项目投资合同》,上海嘉益荣源全资子公司黑龙江嘉益荣源绿色化工有限公司(简称“黑龙江嘉益荣源”)拟采用自有和向金融机构融资等方式筹措资金,投资建设黑龙江省鸡西市鸡东县30万吨绿氢醇航油化工联产项目,上述绿氢醇项目计划总投资约355,660.38万元。
嘉泽新能于2025年12月12日召开了三届四十七次董事会,审议通过了《关于下属公司投资建设黑龙江省鸡西市鸡东县30万吨绿氢醇航油化工联产项目的议案》,尚需公司股东会审议批准。
公告显示,鸡西市绿氢醇航油化工联产项目位于鸡东化工园区东部,建设规模为绿色甲醇45万吨/年、绿色乙醇15万吨/年、绿色航煤10万吨/年。
其中:一期项目计划2025-2027年投资建设,达到24万吨/年绿色甲醇、8万吨/年绿色乙醇或5万吨绿色航煤产能规模;二期项目视一期项目经营状况、产品市场开拓情况适时投资建设。
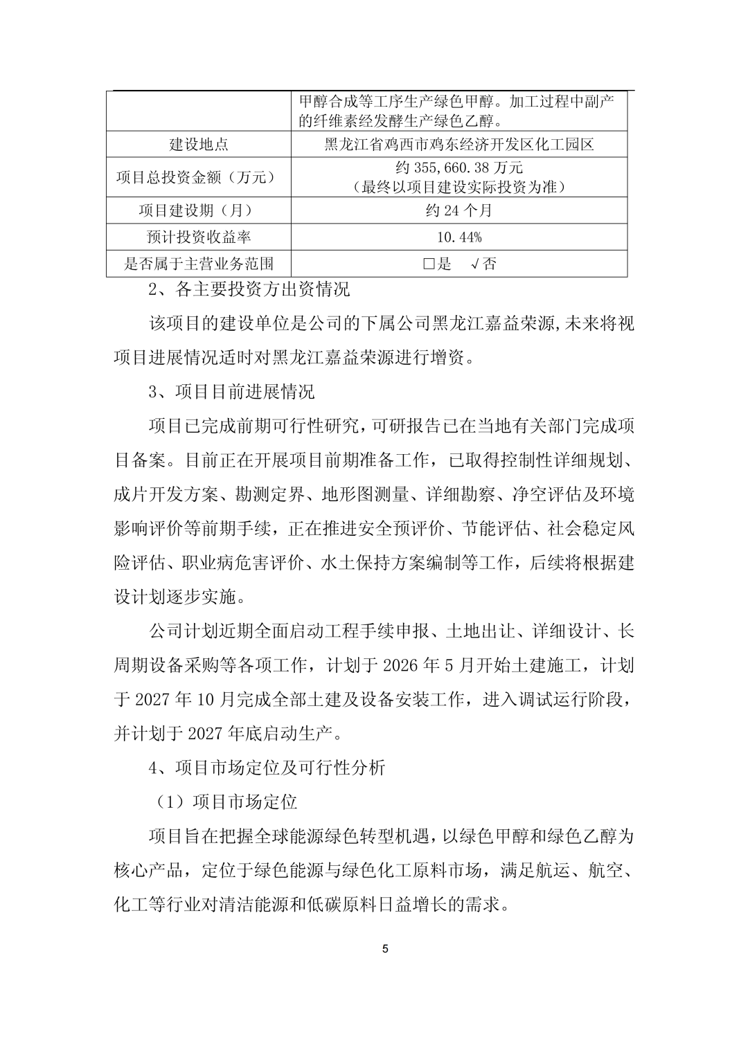
项目已完成前期可行性研究,可研报告已在当地有关部门完成项目备案。目前正在开展项目前期准备工作,已取得控制性详细规划、成片开发方案、勘测定界、地形图测量、详细勘察、净空评估及环境影响评价等前期手续,正在推进安全预评价、节能评估、社会稳定风险评估、职业病危害评价、水土保持方案编制等工作,后续将根据建设计划逐步实施。
公司计划近期全面启动工程手续申报、土地出让、详细设计、长周期设备采购等各项工作,计划于2026年5月开始土建施工,计划于2027年10月完成全部土建及设备安装工作,进入调试运行阶段,并计划于2027年底启动生产。
嘉泽新能表示,本次项目投资积极响应了国家双碳战略的号召,符合公司发展战略。作为公司打通新能源产业链、拓宽应用场景、增加新业绩增长点的首个绿色化工项目,项目的建设不仅标志着公司在绿色化工领域迈出关键一步,更将充分发挥示范引领作用,助力公司绿色化工业务板块的整体布局和加速发展。
公告如下:















来源:嘉泽新能
切换行业






正在加载...



