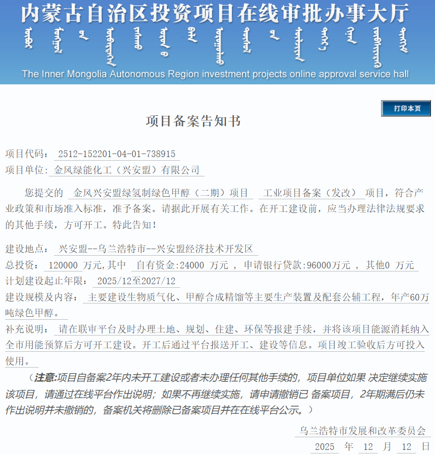
氢能汇获悉,12月12日,金风兴安盟绿氢制绿色甲醇(二期)项目获备案。
该项目位于兴安盟--乌兰浩特市--兴安盟经济技术开发区,项目单位为金风绿能化工(兴安盟)有限公司。
项目总投资120000万元,主要建设生物质气化、甲醇合成精馏等主要生产装置及配套公辅工程,年产60万吨绿色甲醇。
计划2025年12月开工,2027年12月竣工。

根据金风科技2025年半年度报告,金风科技坚持高质量发展理念,通过产品创新和技术创新,打造覆盖陆上大基地、海上深远海区域、分散式风电等多场景产品布局,同步拓展"风电+"制氢、储能、混塔、能碳等新兴业务,持续拓展风电应用场景,构建金风科技未来产品与解决方案新竞争力。
据了解,今年,金风科技在内蒙古完成多项氢能项目备案。
2025年11月10日,兴安盟金风科技风电制氢(二期)项目获批,项目位于兴安盟--乌兰浩特市--兴安盟-乌兰浩特市-内蒙古兴安盟经济技术开发区呼和路东,项目单位为金风绿能氢能科技(兴安盟)有限公司,总投资50000万元,该项目主要建设制氢装置、气液分离、氢气压缩、储氢及配套设施,制氢规模为3.2万Nm³/h。
2025年9月23日,金风科技乌拉特中旗风光制氢一体化项目(制氢氨醇部分)获批,项目位于巴彦淖尔市--乌拉特中旗--甘其毛都口岸加工园区,中轴路以北,经五路以东,经七路以西,神华园区以南,项目单位为乌拉特中旗金风润航新能源科技有限公司,总投资968261.58万元,项目建设电解水制氢装置、生物质气化装置、净化装置、绿氨装置等,厂内建筑物575272.7平方米,厂区按功能分区,分为厂前区、公辅区、制氢区、合成氨区、绿色甲醇区。项目分两期建设,一期建设年产60万吨甲醇;二期建设年产40万吨合成氨。
2025年7月1日,绿氢制50万吨绿色甲醇项目变更获备案,项目位于兴安盟--乌兰浩特市--兴安盟经济技术开发区,项目单位为金风绿能化工(兴安盟)有限公司,总投资300000万元,主要建设生物质气化、甲醇合成精馏等主要生产装置及配套公辅工程,项目分两期建设,其中一期建设年产25万吨绿色甲醇,二期建设年产60万吨绿色甲醇。
2025年5月20日,兴安盟金风科技风电制氢(一期)项目获备案,项目位于兴安盟--乌兰浩特市--内蒙古兴安盟经济技术开发区呼和路东,项目单位为金风绿能氢能科技(兴安盟)有限公司,总投资60000万元,该项目主要建设制氢装置、气液分离、氢气压缩、储氢及配套的空压机、冷却水等附属系统,制氢规模为3.2万Nm³/h,项目全部建成投产后,年产绿氢1万吨。

参考资料:内蒙古自治区投资项目在线审批办事大厅
来源:氢能汇
切换行业






正在加载...



