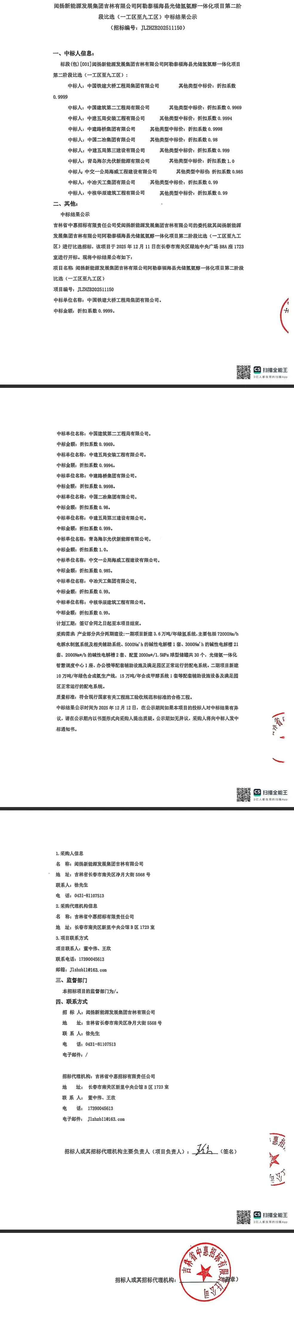
氢能汇获悉,12月12日,闳扬新能源发展集团吉林有限公司阿勒泰福海县光储氢氨醇一体化项目第二阶段比选(一工区至九工区)中标结果公示。
根据公示,中标人分别是:
中国铁建大桥工程局集团有限公司
中国建筑第二工程局有限公司
中建五局安装工程有限公司
中建路桥集团有限公司
中国二冶集团有限公司
中建五局第三建设有限公司
青岛海尔光伏新能源有限公司
中交一公局海威工程建设有限公司
中冶天工集团有限公司
中核华辰建筑工程有限公司

根据招标公告,招标人为闳扬新能源发展集团吉林有限公司。
产业部分共分两期建设:
一期项目新建3.6万吨/年绿氢系统,主要包括72000Nm³/h电解水制氢系统及相关辅助系统、5000Nm³/h的碱性电解槽1套、3000Nm³/h的碱性电解槽21套、2000Nm³/h的碱性电解槽2套、配置2000m³/1.5MPa球型储罐共30个,光储氨一体化智慧调度中心1座、办公楼等配套辅助设施及满足园区正常运行的配电系统。
二期项目新建10万吨/年绿色合成氨生产线,15万吨/年合成甲醇系统1套等配套辅助设施设备及满足园区正常运行的配电系统。
比选范围:新疆维吾尔族自治区域内光储氢氨醇一体化项目建设。
最高投标限价:折扣系数1.0。
预算金额:一到九工区每个工区不超过2.1亿元。
公告如下:


来源:中国招标投标公共服务平台
切换行业






正在加载...



