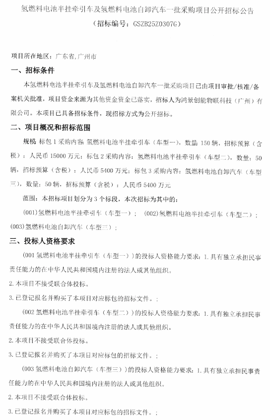
氢能汇获悉,11月27日,氢燃料电池半挂牵引车及氢燃料电池自卸汽车一批采购项目公开招标公告。
根据招标公告,项目采购氢燃料电池半挂牵引车及氢燃料电池自卸汽车共250辆,招标总预算25800万元。招标人为鸿景创能物联科技(广州)有限公司。
本招标项目划分为3个标段,采购内容包括:
标包1:氢燃料电池半挂牵引车(车型一),数量150辆,招标预算为人民币15000万元(含税);
标包2:氢燃料电池半挂牵引车(车型二),数量50辆,招标预算为人民币5400万元(含税);
标包3:氢燃料电池自卸汽车(车型三),数量50辆,招标预算为人民币5400万元(含税)。

本项目不接受联合体投标。
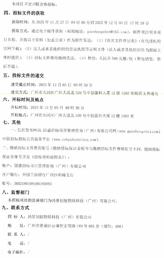
招标文件如下:



来源:中国招标投标公共服务平台
切换行业






正在加载...



