氢能汇获悉,近日,陕蒙30GW新能源发电储能制绿氢创新示范项目总体实施方案-中标候选人公示。
根据公示:
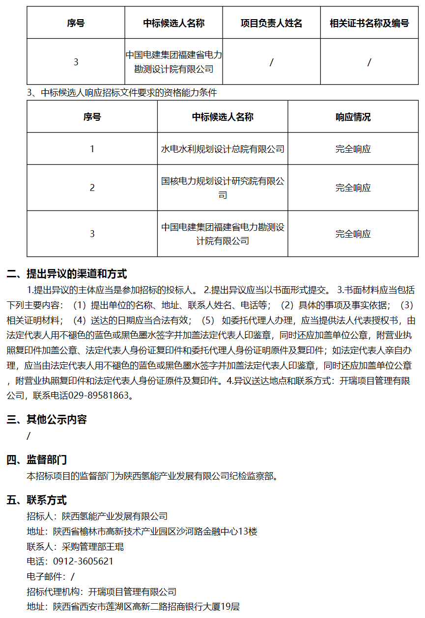
中标候选人第1名为水电水利规划设计总院有限公司,投标报价为475万元;
中标侯选人第2名为国核电力规划设计研究院有限公司,投标报价为500万元;
中标候选人第3名为中国电建集团福建省电力勘测设计院有限公司,投标报价为560万元。

根据招标公告,陕蒙30GW新能源发电储能制绿氢创新示范项目总体实施方案,本项目招标预算金额:600万元人民币。
本项目拟采购1家单位为陕西氢能产业发展有限公司提供陕蒙30GW新能源发电储能制绿氢创新示范项目总体实施方案编制服务,内容包含总体实施方案编制工作、建设方案优化设计、相关申报材料编制、协助招标人完成项目实施方案的评审及纳规工作等。
本项目不允许联合体投标。
公告如下:



来源:中国招标投标公共服务平台
切换行业






正在加载...


