氢能汇获悉,近日,北京亿华通科技股份有限公司 (简称:亿华通)发布关于向合营公司增资的进展公告。
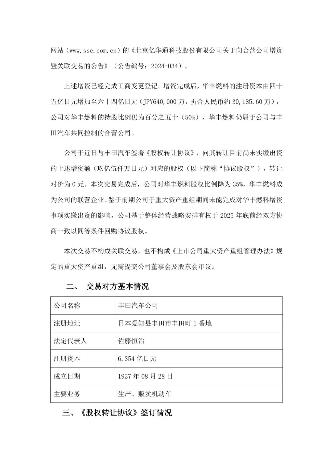
公告称,基于华丰燃料的资金需求,结合公司当前经营情况及战略发展规划,亿华通于近日与丰田汽车公司(简称“丰田汽车”)签署《股权转让协议》,公司将向丰田汽车转让向合营公司华丰燃料认缴且尚未实缴的增资额(玖亿伍仟万日元,折合人民币约4,480.68 万元)对应的股权,转让对价为0元。
本次交易完成后,亿华通对华丰燃料股权比例降为35%,华丰燃料成为公司的联营企业。鉴于前期公司于重大资产重组期间未能完成对华丰燃料增资事项实缴出资的影响,公司基于整体经营战略安排有权于2025年底前经双方协商一致以同等条件回购协议股权。
本协议项下股权转让后,以亿华通和丰田汽车双方事先协商一致为条件,亿华通在2025年12月31日前有权主张以本协议同等条件从丰田汽车处回购协议股权。即,如届时丰田汽车已完成全部实缴出资,则亿华通有权要求丰田汽车以1元/每1元注册资本的价格转让协议股权给亿华通。如届时丰田汽车尚未完成协议股权的实缴出资,则亿华通有权要求丰田汽车无偿转让协议股权中的未实缴出资部分,并以1元/每1元注册资本的价格将协议股权中已实缴的股权转让给亿华通。
如届时双方未能就前款约定的回购事项协商一致,或因其他任何原因导致前款约定的回购事项未能实现,亿华通均有权要求丰田汽车收购亿华通所持有的合营公司的全部或部分股权,由双方在协商一致后实施。此时的收购对价应基于双方共同认可的第三方专业评估机构的评估价、在双方协商一致后决定。
公告如下:





来源:亿华通
切换行业






正在加载...



