与时共舞 奋楫当燃
2025 SNEC ES+国能网·第十届新能源产业年会
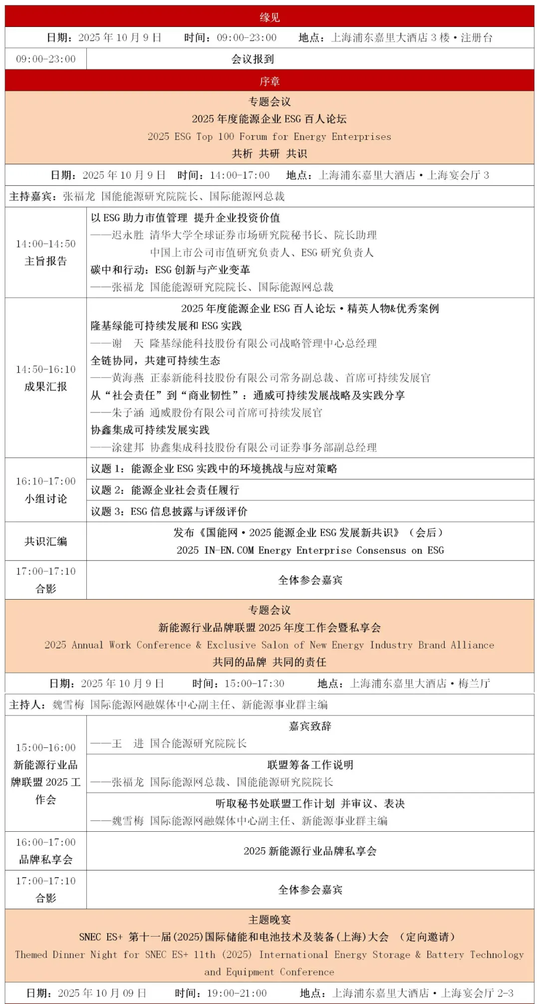
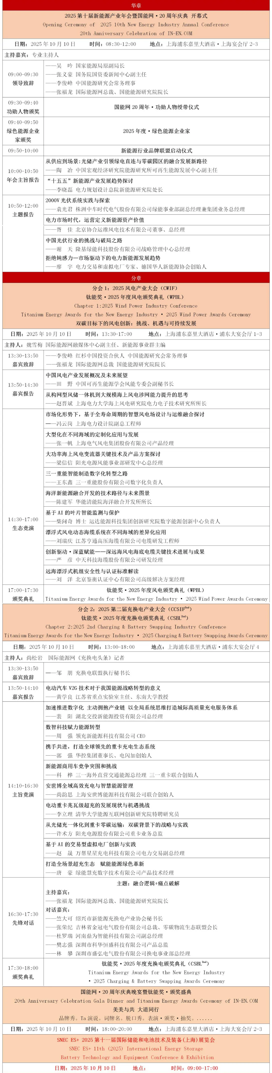
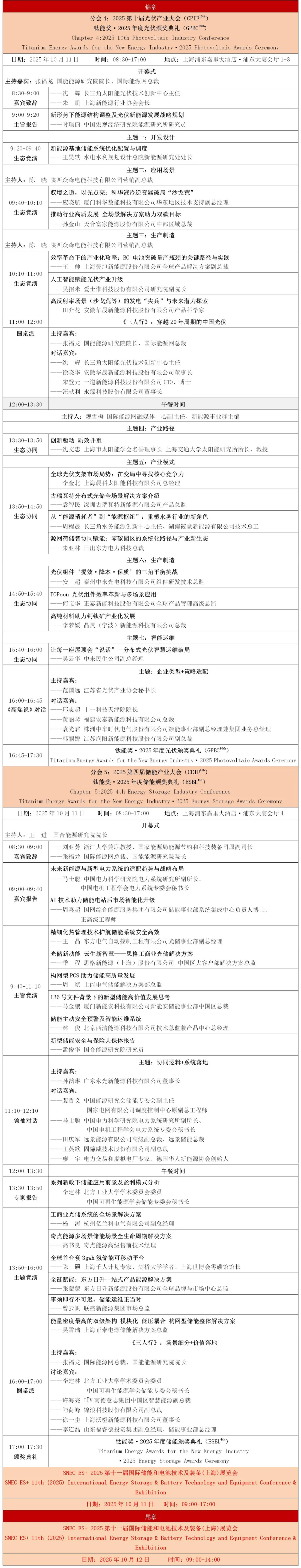
日程议程
◢ 时间地点:2025年10月9日-12日 上海新国际博览中心&上海浦东嘉里大酒店
◢ 主办单位:SNEC组委会 国际能源网 国能能源研究院
◢ 承办单位:光伏头条 风电头条 储能头条 氢能汇 充换电头条 上海伏勒密科技有限公司
日程概览

详细议程



◢ 本届年会生态伙伴:全球绿色能源理事会 国际金融论坛(IFF)能源转型与发展委员会 亚太新能源行业协会 东盟与东亚经济研究院 中国化学与物理电源行业协会 全球能源互联网经济技术研究院 中国电力建设企业协会 清华大学信息技术研究院 清华大学能源互联网创新研究院 清华大学社会科学学院 能源互联网标准化技术委员会 全球能源互联网发展合作组织经济技术研究院 中国信息通信研究院云计算与大数据研究所 上海市工业经济联合会 中国新型储能产业创新联盟 国家能源互联网产业及技术创新联盟 国网南瑞研究院 清华大学北京信息科学与技术国家研究中心 上海电力大学环境与化学工程学院 上海交通大学国家电投智慧能源创新学院 上海氢能利用工程技术研究中心 清华四川能源互联网研究院绿色储能研究 上海空间电源研究所研 深圳清华大学研究院 中国金融学会绿色金融专委会 中国投资协会能源投资专业委员会 中国能源研究会能源互联网专委会 中国能源研究会储能专委会 中国可再生能源协会生物质分会 中国可再生能源学会氢能专委会 中国绿色供应链联盟光伏专委会 零排放船舶技术协会 加拿大魁北克大学氢能研究所 中国汽车战略与政策研究中心 上海新能源行业协会 上海新能源人才技术教育交流中心 中国电力发展促进会碳达峰碳中和专委会 国合能源研究院 充换电联盟 长三角太阳能光伏技术创新中心 上海市太阳能学会 江苏省光伏产业协会 TUV南德集团 德国莱茵 北京绿色交易所 彭博新能源 广发证券股 安永华明会计师事务所 中信金融租赁 清能互联 上海世博会零碳馆 绍兴市新能源充换电产业协会
中车时代电气 固德威 科华数能 通威集团 隆基绿能 英利能源 锦浪科技 天合富家 思格新能源 上海晨科 上能电气 润阳新能源 爱旭新能源 古瑞瓦特 爱士惟 中来股份 东方自控 领充新能源 安泰新能源 东方日升 阳光电源 盛弘电气 新能安 艾罗能源 安世博 山东华控 协合运维 奇点能源 科士达 铭安集团 英发睿能 华磊讯拓 筱豪新能源 帷盛科技 西清能源 绿能慧充 亿兰科 迈贝特 联盛新能源 清源科技 协航能源 中润光能 天际氢能 万帮数字能源 科华恒盛 国网综合能源 十一科技 正泰电器 华晟新能源 一道新能 正泰新能 远景能源 运达能源 三一重能 永臻科技 高景太阳能 海博思创 协鑫集成 上海电气 湖北交投新能源 中信博 晶澳科技 中天海缆 凌众新能 新恒源 高特电子 首航新能源 中瓴星能 和光同程 申毅洛希 维旺光电 科陆电子 新福兴玻璃 百佳年代 小麦新能 华昱欣 未来氢能 和光同耀 亿晶光电 阿诗特能源 仁洁智能 上迈新能源 氢锐科技 赣锋锂电 沃橙新能源 明天氢能 福斯润滑油 特隆美 同启新能源 长园深瑞 亨通光电 华润电力 永光新能源 众森电能 晶灵新能源 福睿德集团 土星视界 日出东方 融信达 长风绿能 林洋储能 特变电工 天能控股 雄韬电源 长兴太湖能谷 纯锂新能源 国富氢能 舜华新能源 南瑞继保 施耐德 沙特国际电力和水务 罗克韦尔 孚宝中国 蜂巢能源 中创新航 上海派能 中天储能 亿纬锂能 意法半导体 南京冠隆电 弘正储能 3M 嘉定氢能港 苏州青骐骥 保时来新材料 中集集团 国氢科技 上海氢锐 鹭岛氢能 枡水新能源 新美能源 英特利电气 一九零八新能源 锋源氢能 上海氢洋 涛思数据 创智信科
(扫描海报二维码查看会议详情)

来源:氢能汇
切换行业




正在加载...



