氢能汇获悉,9月26日,关于中电工程鄂托克前旗风光制氢一体化项目(光伏、储能及制氢部分)社会稳定性风险评估公示。
根据公示,中电工程鄂托克前旗风光制氢一体化项目(光伏、储能及制氢部分)建设地点在鄂尔多斯市鄂托克前旗敖勒召其镇乌兰道崩嘎查、城川镇哈日色日嘎查, 上海庙镇水泉子村,建设单位为中顾(鄂托克前旗)新能源有限公司。
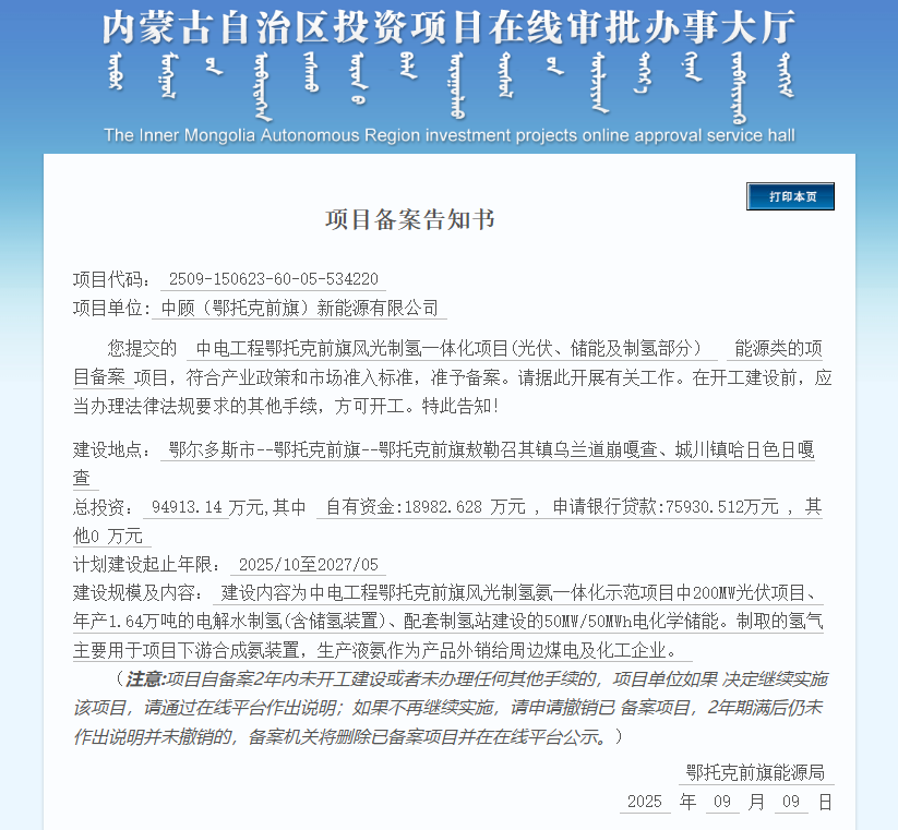
本项目建设内容为中电工程鄂托克前旗风光制氢一体化项目(光伏、储能及制氢部分)中200MW光伏项目、年产1.64万吨的电解水制氢(含储氢装置)、配套制氢站建设的50MW/50MWh电化学储能。制取的气主要用于项目下游合成氨装置,生产液氨作为产品外销给周边煤电及化工企业。
本项目静态投资为92809.41万元,建设期贷款利息为2103.73万元,动态投资为94913.14万元。
建设期限:建设期18个月,运营期25年。
据了解,9月9日,中电工程鄂托克前旗风光制氢一体化项目(光伏、储能及制氢部分)获备案。

全文如下:
关于中电工程鄂托克前旗风光制氢一体化项目(光伏、储能及制氢部分)社会稳定性风险评估公示
为充分了解社会各界对“中电工程鄂托克前旗风光制氢一体化项目(光伏、储能及制氢部分)”社会稳定风险方面的意见和建议,更好的做好社会稳定风险评估工作,根据《关于印发国家发展改革委重大固定资产投资项目社会稳定风险评估暂行办法的通知》(发改投资[2012]2492号)和内蒙古自治区党委维护稳定工作领导小组、中共内蒙古自治区委员会政法委员会印发《内蒙古自治区重大事项社会稳定风险评估工作操作规程(试行)》等四个规范性文件的通知(内稳发[2016]1号)的要求,现将该项目的基本情况及所涉及的内容进行公示,并征询群众意见。
一、项目概况
1、项目名称:中电工程鄂托克前旗风光制氢一体化项目(光伏、储能及制氢部分)
2、建设单位:中顾(鄂托克前旗)新能源有限公司
3、建设地点:鄂尔多斯市鄂托克前旗敖勒召其镇乌兰道崩嘎查、城川镇哈日色日嘎查, 上海庙镇水泉子村。
4、建设规模:
本项目建设内容为中电工程鄂托克前旗风光制氢一体化项目(光伏、储能及制氢部分)中200MW光伏项目、年产1.64万吨的电解水制氢(含储氢装置)、配套制氢站建设的50MW/50MWh电化学储能。制取的气主要用于项目下游合成氨装置,生产液氨作为产品外销给周边煤电及化工企业。
5、建设期限:建设期18个月,运营期25年。
6、总投资及资金来源
资金来源:资本金占总投资的20%,其余80%投资为银行贷款。工程施工期为18个月,资本金分配比例为第1年40%、第2年60%。
本项目静态投资为92809.41万元,建设期贷款利息为2103.73万元,动态投资为94913.14万元
二、项目可能存在的影响社会稳定的风险概述
本项目可能产生的影响社会稳定的风险主要为以下几个方面:拖欠工人工资、资金筹措、社会治安、环境污染等风险因素。
三、预防或者减轻影响社会稳定的对策措施要点
针对可能存在的风险,拟采用如下的防范化解措施:通过保证金或保险保障工人的合法权益、建设单位应出具资金承诺函、会同有关部门加强社会治安管理;严格执行水土、环评报告的化解措施。
四、征求公众意见的范围和主要事项
1、范围
中电工程鄂托克前旗风光制氢一体化项目(光伏、储能及制氢部分)建设范围内鄂托克前旗敖勒召其镇乌兰道崩嘎查、城川镇哈日色日嘎查,上海庙镇水泉子村的公民、法人、政府和其他组织等利益相关者。
2、主要事项
(1)项目实施对当地经济及社会的影响;
(2)项目实施对当地环境与生态、用地、安全等方面的影响;
(3)项目实施对生产和生活及其他方面的影响;
(4)项目决策、准备、施工、运行阶段对社会稳定影响最大的因素;
(5)最关注本项目实施过程中的哪些问题;
(6)其他方面的意见和诉求。
五、公示说明
1、本次公众意见可通过信函、电话、电子邮件等书面形式与项目单位或社会稳定风险评估单位联系。
2、公众对建设项目有社会稳定风险的建议或意见,可自公示之日起15日内,向项目单位或社会稳定风险评估报告编制单位提出,也可将书面意见另行抄送当地政法委、信访办。
六、公示周期
自本公示发布之日起15日。
七、社会稳定风险评估单位联系方式
单位名称:中顾(鄂托克前旗)新能源有限公司
联系人:张丹彤
联系电话:13752560764
附件:中电工程鄂托克前旗风光制氢一体化项目(光伏、储能及制氢部分)社会稳定风险评估公众参与公示
中顾(鄂托克前旗)新能源有限公司
2025年9月26日
来源:鄂托克前旗人民政府
切换行业






正在加载...



