氢能汇获悉,9月17日,国务院国资委发布《中央企业中试验证平台对外开放服务手册(2025年版)》。
该手册共对外开放中试验证平台134个、服务项目291项,覆盖资源开发、能源利用、制造工程、信息网络、先进材料、生命健康、绿色环保、公共安全等产业技术领域,提供技术熟化、工程化放大、可靠性验证、小批量试制、性能评价等方面能力,通过发布行业资质、能力参数、联系方式等信息,更好对接服务产业链上下游、大中小企业中试需求,带动全社会创新主体共同提升科技成果转化效率,加快培育形成新质生产力。
氢能汇通过梳理,其中涉及氢能相关中试平台有10项,如下表:

平台简介如下:
氢液化装备中试验证平台
(中国航天科技集团有限公司)
氢液化装备中试验证平台围绕我国液氢产业链上下游的装备产品批量生产交付需求,构建起液氢装备小批量集成、研发测试、型式试验等一体化的中试验证体系,可为各类创新主体提供技术熟化、工程放大和可靠性验证服务,主要包括氢液化冷箱、氢透平膨胀机、氦透平膨胀机、正仲氢转化器、板翅式换热器、加氢站加注系统等产品。通过中试验证,提升产品贯通性、成熟性和稳定性,固化生产制造工艺,为科技成果向产业化高效转化提供支撑。
在该平台的支撑下,我国氢液化装备领域不断取得突破性成果。我国首台套拥有自主知识产权的2吨/天氢液化冷箱、5吨/天氢液化冷箱先后通过中试验证,相关产品已经推向市场。
船用低速柴油及新燃料发动机中试验证平台
(中国船舶集团有限公司)
船用低速柴油及新燃料发动机中试验证平台是中国船舶集团有限公司面向船用发动机绿色、低碳零碳、减排、智能控制领域开展“关键技术-专项试验台-整机试验台”核心技术开发应用的综合性试验平台。
平台具备CNAS资质,拥有RTX8整机试验台,建设了燃料喷射(甲醇)、新能源(混动)等多个专项试验台,拥有面向Tier Ⅲ国际排放标准的集成式废气处理系统(iSCR),具备增压器、轴瓦、活塞环、气缸套等关键船用柴油机零部件的中试工艺研究开发能力,可结合整机开展系统集成和匹配性验证工作。
加氢催化剂与工艺工程中试验证平台
(中国石油天然气集团有限公司)
加氢催化剂与工艺工程中试验证平台是面向清洁燃料生产、炼油化工一体化加氢裂化技术、高档润滑油基础油技术、石蜡加氢、渣油加氢等生产技术以及加氢催化新材料开发与油品分析检测的综合性服务平台。
平台具备CNAS/CMA等服务资质,拥有全自动实沸点蒸馏仪、汽油辛烷值机测定仪、X 射线衍射仪、1L三反生物质油/蜡油/渣油/加氢试验装置、10L浆态床加氢试验装置、催化剂制备等30余套专用中试放大及检测设备,具备承担全系列加氢催化剂中试放大、工程验证等任务的能力,可为各大炼化企业提供产品质量升级、入厂“三剂”质量检验、催化剂性能评价、原油评价等综合性炼油技术服务以及新建与改造装置的“一厂一策”差异化技术服务。
加氢和临氢催化剂中试验证平台
(中国石油天然气集团有限公司)
加氢和临氢催化剂中试验证平台是面向石化领域核心催化剂开展性能和寿命评价的关键技术开发应用综合性服务平台。积反反应器能评价在一定反应条件下催化剂活性和寿命的不同,还可以研究不同反应温度、液体和气体空速对反应过程的影响,得到原料转化率、选择性、产品收率、产率等重要指标;并且在确定适宜的工艺条件后,可以研究反应过程的传热情况和床层内的温度分布,得到真实反应条件下的宏观动力学方程,用于反应器的再次放大。
平台围绕芳烃生产领域的加氢和临氢催化剂性能指标和寿命验证及反应工艺优化调整,促进加氢和临氢催化剂关键制备技术成果转化和产业化应用,应用范围广泛,可为其他央企、民营企业和高校科研院所等创新主体开放服务。
10吨/年二氧化碳加氢制甲醇中试验证平台
(国家能源投资集团有限责任公司)
10吨/年二氧化碳加氢制甲醇中试验证平台以CO2资源化利用为目标,以CO2作为原料气,进行CO2加氢制甲醇工程研究。开展具备兼容规模化催化材料开发、性能评价、检测与验证,系统工艺优化、设备模块化拓展功能的10吨/年二氧化碳加氢制甲醇试验研发装置搭建。
平台采用两段法的新型反应工艺,可进一步提高二氧化碳和氢气的利用效率,提高产物的收率,降低生产成本。平台主体装置主要由反应单元、导热油循环系统、冷却水循环系统、仪表分供气系统和催化燃烧系统共5个操作单元组成。在工业尺度上形成对二氧化碳加氢制甲醇关键催化材料、工艺及技术的示范和评价能力,全面提供现场技术问题解决方案,可为行业、设备厂商、高校和科研院所等大批量科技成果转化提供支撑,降低成果转化的技术风险和投资风险。
40MWth洁净低碳燃烧中试验证平台
(国家能源投资集团有限责任公司)
40MWth洁净低碳燃烧中试验证平台成立于2020年,拥有通用计量设备和检测仪器10台/套,5套专用产线/设备,配备40MW真空相变锅炉、6套独立送粉一次风系统,以及燃油、燃气、氨、氢、氧等多元系统,可开展50MW~1000MW等级锅炉单喷口1:1热态点火试验,设备性能稳居行业最前沿。
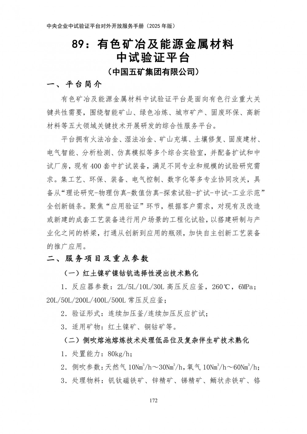
有色矿冶及能源金属材料中试验证平台
(中国五矿集团有限公司)
有色矿冶及能源金属材料中试验证平台是面向有色行业重大关键共性需要,围绕智能矿山、绿色冶炼、城市矿产、固废环保、高新材料等五大领域关键技术开展研发的综合性服务平台。
平台拥有火法冶金、湿法冶金、矿山充填、土壤修复、固废建材、电气智能、分析检测、仿真模拟等多个综合实验室,并配备扩试和中试厂房,现有 400 套中扩试装备,满足不同专业和规模的试验研究需求。集工艺、环保、装备、电气控制、数字化等多专业协同攻关,具备从“理论研究-物理仿真-数值仿真-探索试验-扩试-中试-工业示范”全创新链条。聚焦“应用验证”环节,根据客户需求,对现有及改造或新建的成套工艺装备进行用户场景的工程化试验,以搭建研制与产业化之间的桥梁,打通从创新到应用的瓶颈,加快自主创新工艺装备的推广应用。
其中,服务项目有固体燃料电池用钪锆电解质材料的制备中试放大、绿色氢能制备与存储关键技术及装备中试放大。
化工新材料聚合及加氢技术中试验证平台
(中国化学工程集团有限公司)
化工新材料聚合及加氢技术中试验证平台是中试公共服务平台、战新产业技术孵化基地、高性能催化剂生产基地,具备开展化工新材料、新领域尼龙46技术、6T技术,水合肼技术,PDO技术熟化及尼龙12产品小批量供货的能力。
氢能煅烧热态模拟中试验证平台
(中国建材集团有限公司)
氢能煅烧热态模拟中试验证平台是面向重排放建材制造行业新能源转型,开展关键氢能技术多元化场景应用的综合性服务平台。平台拥有氢能耦合替代燃料燃烧器、大比例替代化石燃料分解炉、氢能智能安全储用控制系统、氢浓度传感器、高温红外摄像机等中试专研设备、试验检测设备及安全保障系统。平台包含氢气安全储用、高效燃用以及劣质燃料替代储用的完整能源替代流程,具备面向下一阶段在模拟工程环境下开展氢能耦合替代燃料/劣质煤高效燃用的工艺放大开发能力。平台可结合实际工程项目中烧成系统运行参数,为重排放建材制造行业领域传统化石燃料向新能源技术转型过程中遇到的“新型样机设备不完备、系统集成困难、高度还原的系统热态模拟难以实现”等问题提供一体化解决方案。
大型碱性电解水制氢机组稳暂态特性中试验证平台
(中国能源建设集团有限公司)
大型碱性电解水制氢机组稳暂态特性中试验证平台是评价碱性电解槽关键零部件及电解水制氢机组稳暂态特性的综合性服务平台。
平台具备CNAS检测资质,包括冷却水循环系统、气液分离系统、槽后氧中氢后处理系统、氮气保护系统、控制系统、整流电源、风光发电系统、检验检测系统、智能监控系统及防雷保护装置等,具备超压事故三级保护、喷碱事故安全回收、自主充氮保护、波动运行流量缓冲等功能,通过创新设计多级安全防护体系与先进制氢系统工艺流程,依托高精度传感器与先进的检测技术,实现对500m³~1500m³碱性电解槽及整流器全方位检测与多维度分析,精准评估、验证制氢设备在稳态与暂态工况下的性能,为电解水制氢装备迭代升级提供方案,为电解水制氢相关标准编制提供实际数据支撑,为工程项目电解水制氢装备应用提供安全保障。
全文如下:
国务院国资委发布《中央企业中试验证平台对外开放服务手册(2025年版)》
为推动中央企业中试验证服务共用共享,国务院国资委正式发布《中央企业中试验证平台对外开放服务手册(2025年版)》。
手册共对外开放中试验证平台134个、服务项目291项,覆盖资源开发、能源利用、制造工程、信息网络、先进材料、生命健康、绿色环保、公共安全等产业技术领域,提供技术熟化、工程化放大、可靠性验证、小批量试制、性能评价等方面能力,通过发布行业资质、能力参数、联系方式等信息,更好对接服务产业链上下游、大中小企业中试需求,带动全社会创新主体共同提升科技成果转化效率,加快培育形成新质生产力。
附件:中央企业中试验证平台对外开放服务手册(2025年版).pdf























.jpg)












































































































.jpg)





































































































































来源:国资委
切换行业






正在加载...



