氢能汇获悉,近日,氢能车辆(轻型冷藏车)采购项目采购公告。
根据招标公告,采购轻型燃料电池冷藏车一批,共计350辆,预算金额(最高限价)19775万元,投标最高单价限价56.5万元/辆。
共划分2个采购包组:
包组一采购轻型燃料电池冷藏车200辆,投标最高单价限价56.5万元,预算资金11300万元。
包组二采购轻型燃料电池冷藏车150辆,投标最高单价限价56.5万元,预算资金8475万元。

本项目不接受联合体投标。(以联合体身份提交投标文件参与投标的,即视为不符合资格要求)
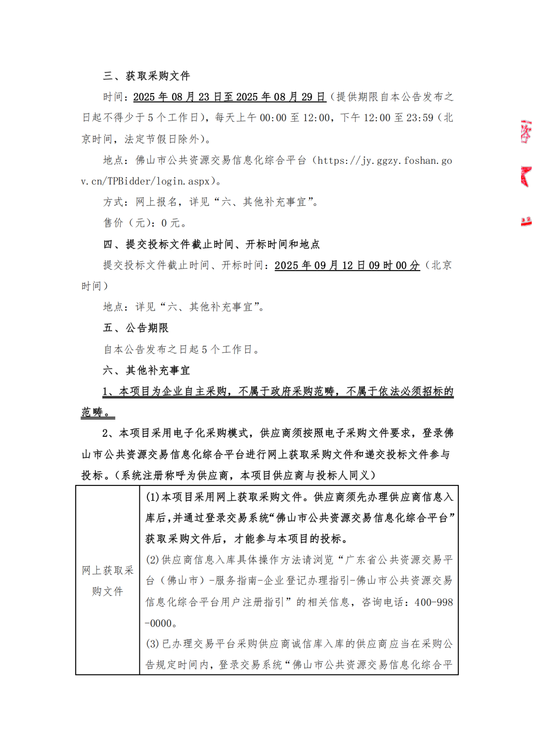
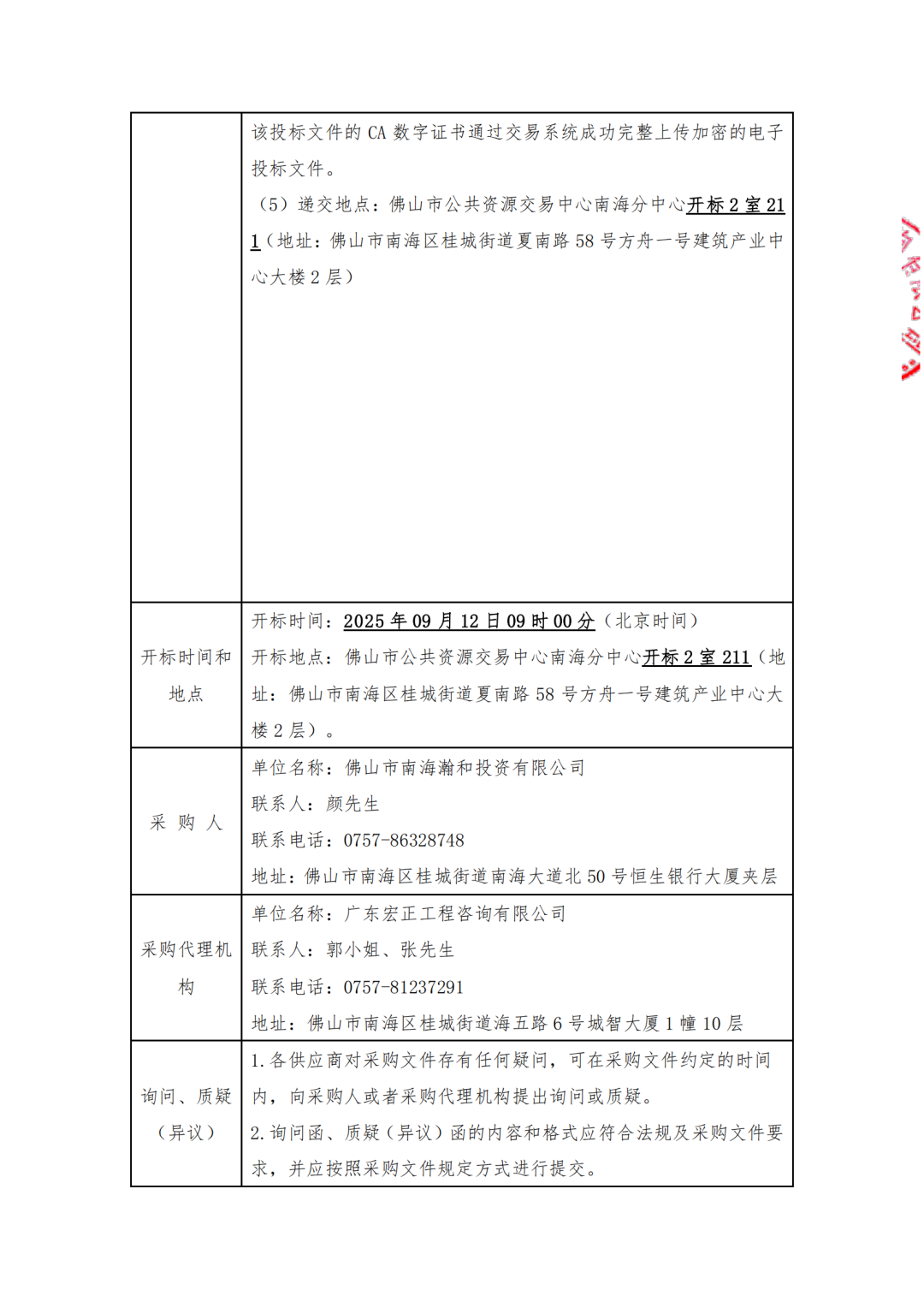
公告如下:






来源:采招网
2025第二届氢能产业大会定于10月23日盛大召开,本次大会将汇聚行业顶尖专家,他们将带来前沿的学术成果与技术见解;企业代表们也将齐聚一堂,分享实战经验与商业策略;政策制定者们也将深度解读最新政策导向,为氢能产业发展指明方向。
在这里,您将深度参与到关于氢能的全方位探讨中,涵盖从制氢技术的创新突破,到储运环节的优化升级,再到多元应用场景的拓展等核心议题,共同推动氢能产业落地生根,蓬勃发展。
现在就行动起来报名参会吧,让我们携手在氢能产业的浪潮中,抢占先机,共创辉煌!

切换行业






正在加载...



