当前位置: 氢能网 » 储氢 » 正文

《氢储能电站储氢系统运行规程》行业标准征求稿发布

日期:2023-11-15    来源:中电联

国际氢能网

2023
11/15
08:59
文章二维码

手机扫码看资讯

关键词: 氢储能电站 氢能产业 氢能源技术

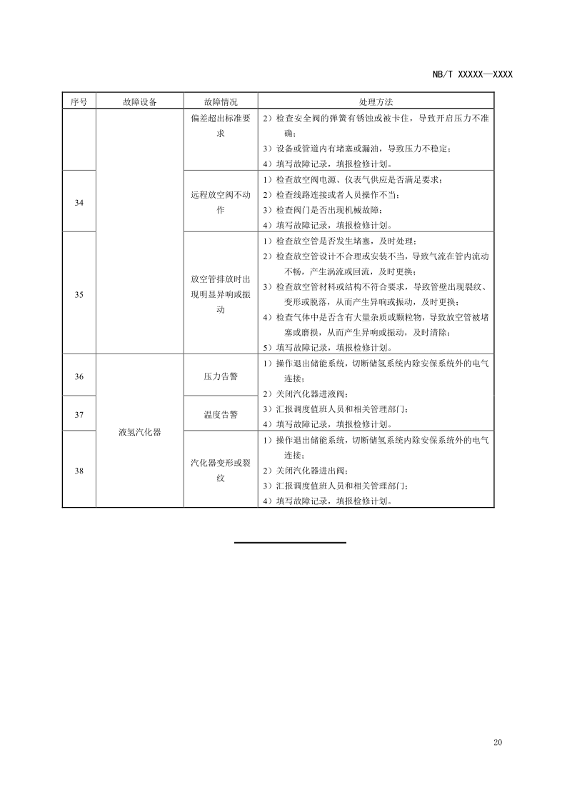
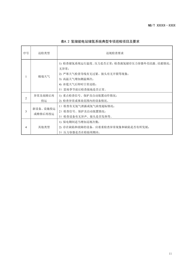
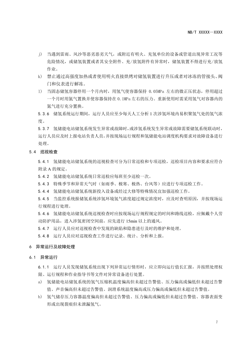
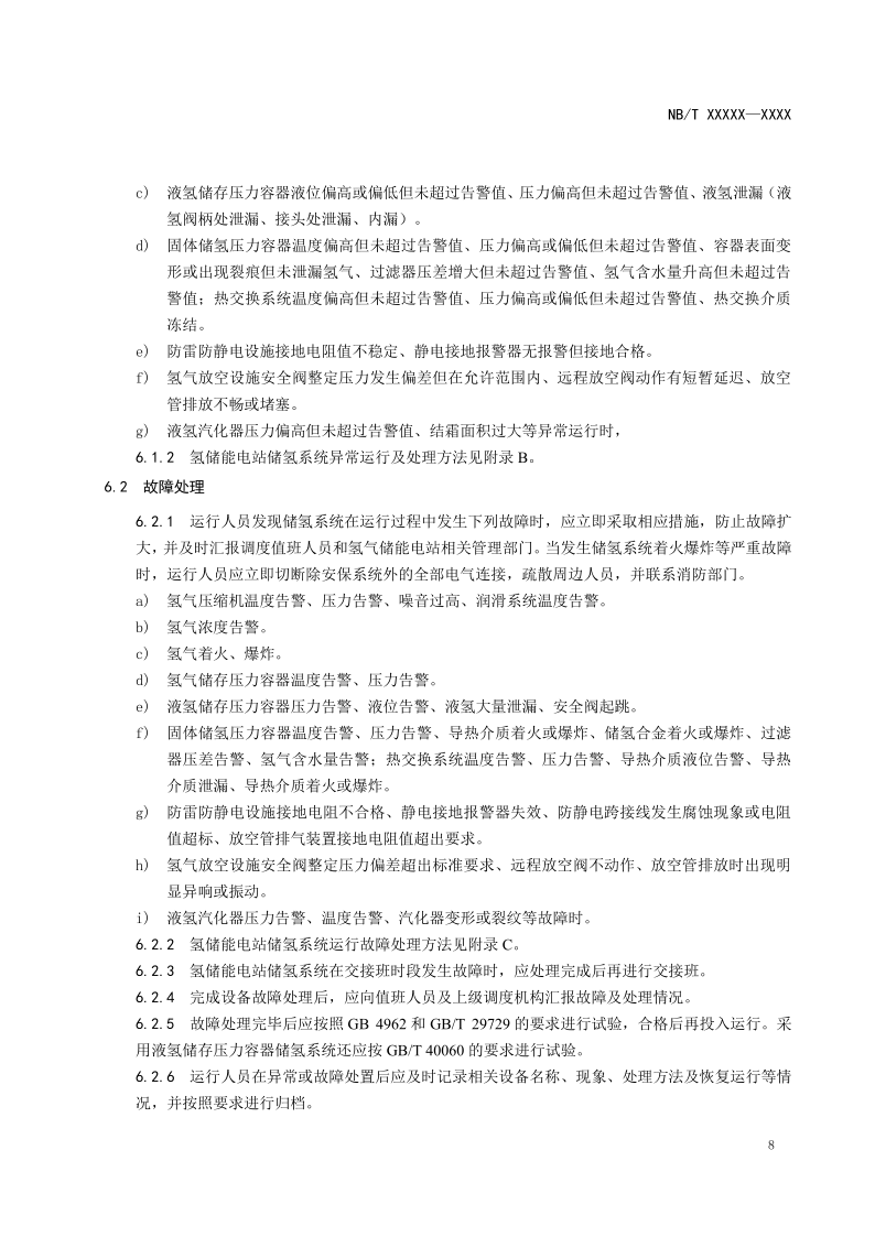
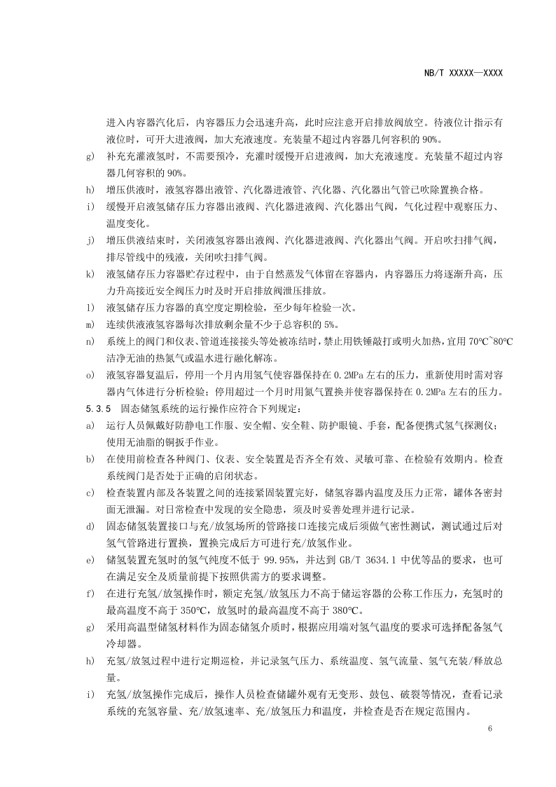
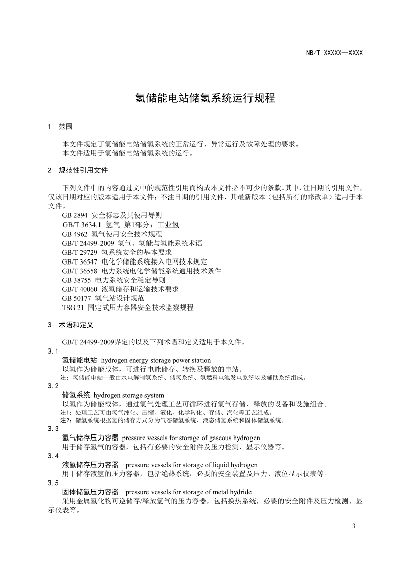
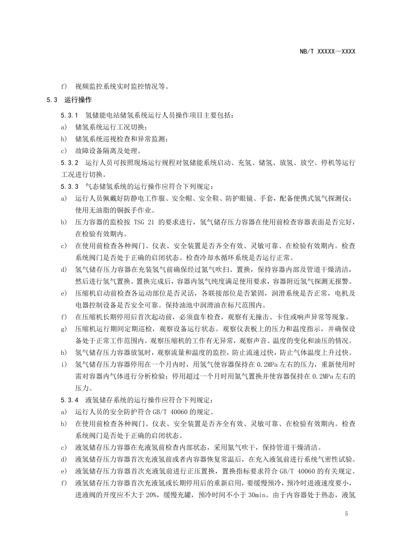
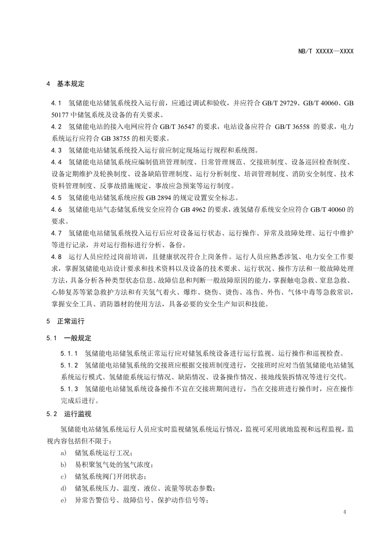
11月13日,能源行业标准《氢储能电站储氢系统运行规程》开始征求意见,该文件规定了氢储能电站储氢系统的正常运行、异常运行及故障处理的要求。该文件适用于氢储能电站储氢系统的运行。

详情如下:

图片

图片

图片

图片

图片

图片

图片

图片

图片

图片

图片

图片

图片

图片

图片

图片

图片

图片

图片

图片


返回 国际氢能网 首页

能源资讯一手掌握,关注 "氢能汇" 微信公众号

看资讯 / 读政策 / 找项目 / 推品牌 / 卖产品 / 招投标 / 招代理 / 发文章

扫码关注

0条 [查看全部]   相关评论

国际能源网站群

国际能源网 国际新能源网 国际太阳能光伏网 国际电力网 国际风电网 国际储能网 国际氢能网 国际充换电网 国际节能环保网 国际煤炭网 国际石油网 国际燃气网