当前位置: 氢能网 » 制氢 » 正文

山东赛克赛斯氢能源有限公司纳入第七批山东省制造业单项冠军拟认定名单

日期:2023-11-06    来源:山东赛克赛斯氢能源有限公司

国际氢能网

2023
11/06
12:07
文章二维码

手机扫码看资讯

关键词: PEM制氢装置 氢能产业 电解水制氢

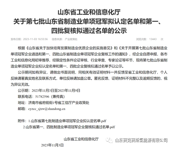
近日,山东省工业和信息化厅第七批山东省制造业单项冠军企业拟认定名单进行公示,我司纳入单项冠军拟定名单。

图片

图片

返回 国际氢能网 首页

能源资讯一手掌握,关注 "国际能源网" 微信公众号

看资讯 / 读政策 / 找项目 / 推品牌 / 卖产品 / 招投标 / 招代理 / 发文章

扫码关注

0条 [查看全部]   相关评论

国际能源网站群

国际能源网 国际新能源网 国际太阳能光伏网 国际电力网 国际风电网 国际储能网 国际氢能网 国际充换电网 国际节能环保网 国际煤炭网 国际石油网 国际燃气网
×

购买阅读券

×

20张阅读券

20条信息永久阅读权限

19.9

  • ¥40.0
  • 60张阅读券

    60条信息永久阅读权限

    49.9

  • ¥120.0
  • 150张阅读券

    150条信息永久阅读权限

    99.9

  • ¥300.0
  • 350张阅读券

    350条信息永久阅读权限

    199.9

  • ¥700.0
  • 请输入手机号:
  • 注:请仔细核对手机号以便购买成功!

    应付金额:¥19.9

  • 使用微信扫码支付
  • 同意并接受 个人订阅服务协议

    退款类型:

      01.支付成功截图 *

    • 上传截图,有助于商家更好的处理售后问题(请上传jpg格式截图)

      02.付款后文章内容截图 *

    • 上传截图,有助于商家更好的处理售后问题(请上传jpg格式截图)

      03.商户单号 *

      04.问题描述